Chủ đề sơ đồ mạch loa sub: Khám phá sơ đồ mạch loa sub với hướng dẫn chi tiết và phân tích chuyên sâu, giúp bạn hiểu rõ cấu tạo, nguyên lý hoạt động và cách lắp ráp mạch công suất cho loa siêu trầm, nâng cao trải nghiệm âm thanh của bạn.
Mục lục
- 1. Giới thiệu về loa sub và tầm quan trọng của mạch công suất
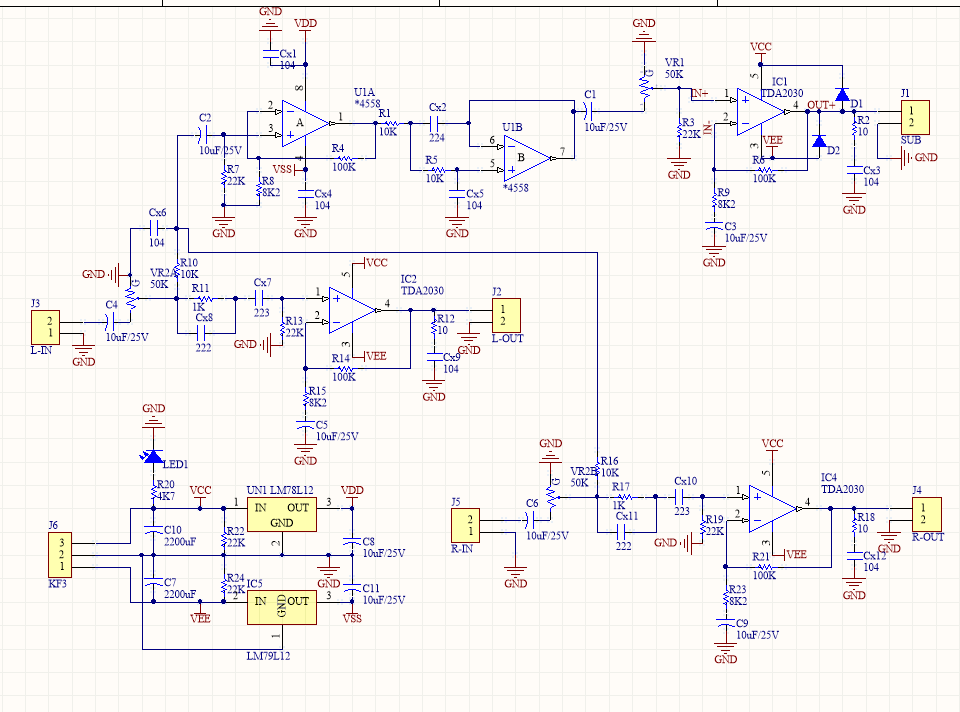
- IMAGE: Hình ảnh cho sơ đồ mạch loa sub
- 2. Cấu tạo và nguyên lý hoạt động của mạch công suất loa sub
- 3. Phân loại mạch công suất loa sub
- 4. Sơ đồ mạch phân tần loa sub
- 5. Hướng dẫn lắp ráp và kiểm tra mạch loa sub
- 6. Lưu ý khi thiết kế và sử dụng mạch loa sub
- 7. Kết luận
- YOUTUBE: Khám phá cách thiết kế mạch công suất cho loa sub điện qua video hướng dẫn chi tiết, dễ hiểu từ A-Z. Video phù hợp cho những ai mới bắt đầu và muốn hiểu rõ về sơ đồ mạch loa sub.
1. Giới thiệu về loa sub và tầm quan trọng của mạch công suất
Loa subwoofer, thường được gọi tắt là loa sub, là thiết bị âm thanh chuyên tái tạo các tần số thấp, thường nằm trong khoảng từ 20Hz đến 200Hz. Chúng đóng vai trò quan trọng trong hệ thống âm thanh, giúp tăng cường âm trầm, mang lại trải nghiệm nghe phong phú và sống động hơn.
1.1. Khái niệm loa sub và ứng dụng trong hệ thống âm thanh
Loa sub được thiết kế đặc biệt để xử lý các dải tần số thấp mà các loa thông thường khó tái tạo chính xác. Chúng thường được sử dụng trong:
- Hệ thống âm thanh gia đình: Tăng cường âm trầm cho trải nghiệm xem phim và nghe nhạc.
- Hệ thống âm thanh xe hơi: Cải thiện chất lượng âm thanh trong không gian xe.
- Hệ thống âm thanh chuyên nghiệp: Sử dụng trong các buổi biểu diễn, hội trường và sự kiện lớn để đảm bảo âm thanh mạnh mẽ và đầy đủ.
1.2. Vai trò của mạch công suất trong loa sub
Mạch công suất, hay còn gọi là ampli, là thành phần quan trọng trong loa sub, chịu trách nhiệm khuếch đại tín hiệu âm thanh để điều khiển loa phát ra âm trầm mạnh mẽ. Chức năng chính của mạch công suất bao gồm:
- Khuếch đại tín hiệu: Tăng cường tín hiệu âm thanh đầu vào để đủ mạnh điều khiển loa sub.
- Đảm bảo chất lượng âm thanh: Mạch công suất chất lượng cao giúp tái tạo âm trầm chính xác, không méo tiếng.
- Bảo vệ loa: Một số mạch công suất tích hợp các chức năng bảo vệ, ngăn ngừa quá tải và hư hỏng cho loa sub.
Việc hiểu rõ về loa sub và mạch công suất giúp người dùng lựa chọn và sử dụng thiết bị hiệu quả, đảm bảo hệ thống âm thanh hoạt động tốt nhất.




2. Cấu tạo và nguyên lý hoạt động của mạch công suất loa sub
Mạch công suất loa sub, hay còn gọi là ampli, đóng vai trò quan trọng trong việc khuếch đại tín hiệu âm thanh tần số thấp để điều khiển loa subwoofer. Hiểu rõ cấu tạo và nguyên lý hoạt động của mạch này giúp tối ưu hóa hiệu suất và chất lượng âm thanh.
2.1. Các thành phần chính trong mạch công suất loa sub
Một mạch công suất loa sub thường bao gồm các thành phần chính sau:
- Nguồn cung cấp điện (Power Supply): Cung cấp điện áp và dòng điện ổn định cho toàn bộ mạch hoạt động. Nguồn điện có thể là nguồn đôi AC hoặc DC, tùy thuộc vào thiết kế mạch.
- Tầng khuếch đại (Amplification Stage): Bao gồm các linh kiện như transistor, MOSFET hoặc IC khuếch đại (ví dụ: TDA2030, TDA2050) để tăng cường tín hiệu âm thanh đến mức đủ để điều khiển loa sub.
- Mạch lọc tần số thấp (Low-Pass Filter): Loại bỏ các tần số cao, chỉ cho phép tần số thấp (âm trầm) đi qua, đảm bảo loa sub chỉ phát ra âm bass.
- Mạch bảo vệ (Protection Circuit): Bảo vệ mạch và loa khỏi các tình huống quá tải, ngắn mạch hoặc nhiệt độ quá cao.
- Điều khiển âm lượng và âm sắc (Volume and Tone Control): Cho phép người dùng điều chỉnh mức âm lượng và chất lượng âm thanh theo ý muốn.
2.2. Nguyên lý hoạt động của mạch công suất
Quá trình hoạt động của mạch công suất loa sub diễn ra theo các bước sau:
- Nhận tín hiệu đầu vào: Tín hiệu âm thanh từ nguồn (như mixer, đầu CD) được đưa vào mạch qua cổng đầu vào.
- Lọc tần số: Tín hiệu được chuyển qua mạch lọc tần số thấp để loại bỏ các tần số cao, chỉ giữ lại tần số thấp phù hợp với loa sub.
- Khuếch đại tín hiệu: Tín hiệu sau khi lọc được đưa vào tầng khuếch đại, nơi các linh kiện như transistor hoặc IC khuếch đại tăng cường biên độ tín hiệu đến mức đủ để điều khiển loa.
- Điều chỉnh âm lượng và âm sắc: Người dùng có thể điều chỉnh mức âm lượng và chất lượng âm thanh thông qua các núm điều khiển tích hợp trên mạch.
- Bảo vệ mạch và loa: Trong quá trình hoạt động, mạch bảo vệ giám sát các thông số như dòng điện, điện áp và nhiệt độ để ngăn chặn các tình huống có thể gây hại cho mạch và loa.
- Xuất tín hiệu ra loa: Tín hiệu âm thanh đã được khuếch đại và điều chỉnh được truyền đến loa sub, tạo ra âm trầm mạnh mẽ và chất lượng.
Hiểu rõ cấu tạo và nguyên lý hoạt động của mạch công suất loa sub giúp người dùng thiết kế, lắp ráp và sử dụng hệ thống âm thanh hiệu quả, đảm bảo chất lượng âm thanh tốt nhất.


3. Phân loại mạch công suất loa sub
Mạch công suất loa sub, hay ampli cho loa siêu trầm, được thiết kế để khuếch đại các tần số thấp, mang lại âm bass mạnh mẽ và sâu lắng. Dựa trên cấu trúc và nguyên lý hoạt động, mạch công suất loa sub được phân loại như sau:
3.1. Mạch công suất Class D TPA3116
Mạch công suất Class D sử dụng kỹ thuật chuyển mạch để khuếch đại tín hiệu, mang lại hiệu suất cao và giảm thiểu nhiệt lượng tỏa ra. Chip TPA3116 là một trong những IC phổ biến cho loại mạch này, với các đặc điểm:
- Hiệu suất cao: Đạt hiệu suất lên đến 90%, giúp tiết kiệm năng lượng và giảm nhiệt độ.
- Kích thước nhỏ gọn: Phù hợp cho các thiết bị âm thanh di động hoặc không gian hạn chế.
- Chất lượng âm thanh tốt: Mặc dù là mạch Class D, TPA3116 vẫn đảm bảo âm thanh rõ ràng và chi tiết.
3.2. Mạch công suất TDA2050 + TDA2030
Mạch công suất sử dụng IC TDA2050 và TDA2030 thuộc loại Class AB, kết hợp ưu điểm của cả Class A và Class B, với các đặc điểm:
- Chất lượng âm thanh cao: Độ méo thấp, tái tạo âm thanh trung thực.
- Công suất vừa phải: Phù hợp cho các hệ thống âm thanh gia đình hoặc phòng nghe cỡ trung bình.
- Dễ thiết kế và lắp ráp: Các IC này phổ biến và có nhiều tài liệu hướng dẫn.
3.3. Mạch công suất sử dụng Transistor
Mạch công suất sử dụng transistor rời (BJT hoặc MOSFET) cho phép thiết kế linh hoạt và tùy chỉnh theo nhu cầu cụ thể, với các đặc điểm:
- Khả năng chịu tải cao: Phù hợp cho các hệ thống âm thanh công suất lớn.
- Thiết kế phức tạp: Đòi hỏi kiến thức chuyên sâu và kinh nghiệm trong việc lựa chọn và ghép nối các linh kiện.
- Hiệu suất và chất lượng âm thanh: Tùy thuộc vào thiết kế, có thể đạt được hiệu suất và chất lượng âm thanh cao.
Việc lựa chọn loại mạch công suất phù hợp phụ thuộc vào nhu cầu sử dụng, không gian lắp đặt và yêu cầu về chất lượng âm thanh của hệ thống loa sub.

4. Sơ đồ mạch phân tần loa sub
Mạch phân tần loa sub, hay còn gọi là mạch cắt tần, là một thành phần quan trọng trong hệ thống âm thanh, giúp tách biệt các dải tần số để loa sub chỉ tái tạo âm trầm, mang lại chất lượng âm thanh tốt nhất.
4.1. Khái niệm mạch phân tần và chức năng trong loa sub
Mạch phân tần là mạch điện tử có nhiệm vụ phân chia tín hiệu âm thanh thành các dải tần số khác nhau, phù hợp với từng loại loa trong hệ thống. Đối với loa sub, mạch phân tần sẽ lọc bỏ các dải tần số cao và trung, chỉ cho phép dải tần số thấp (âm trầm) đi qua, đảm bảo loa sub hoạt động hiệu quả và tránh hư hại do nhận tín hiệu không phù hợp.
4.2. Sơ đồ mạch phân tần 2 đường tiếng
Mạch phân tần 2 đường tiếng thường được sử dụng trong các hệ thống loa bao gồm loa bass và loa treble. Sơ đồ cơ bản của mạch phân tần 2 đường tiếng như sau:
Trong sơ đồ này:
- Cuộn cảm (L): Được nối tiếp với loa bass, cho phép các tần số thấp đi qua và chặn các tần số cao.
- Tụ điện (C): Được nối tiếp với loa treble, cho phép các tần số cao đi qua và chặn các tần số thấp.
Nguyên lý hoạt động của mạch phân tần 2 đường tiếng:
- Tín hiệu đầu vào: Tín hiệu âm thanh từ ampli được đưa vào mạch phân tần.
- Phân chia tần số: Cuộn cảm và tụ điện sẽ phân chia tín hiệu thành hai dải tần số:
- Dải tần số thấp: Đi qua cuộn cảm và được truyền đến loa bass.
- Dải tần số cao: Đi qua tụ điện và được truyền đến loa treble.
- Loa tái tạo âm thanh: Loa bass tái tạo âm trầm, trong khi loa treble tái tạo âm cao, tạo nên âm thanh hài hòa và chất lượng.
Việc sử dụng mạch phân tần giúp bảo vệ loa, đảm bảo mỗi loa chỉ nhận tín hiệu trong dải tần số mà nó được thiết kế để tái tạo, từ đó nâng cao hiệu suất và tuổi thọ của hệ thống âm thanh.

5. Hướng dẫn lắp ráp và kiểm tra mạch loa sub
Việc lắp ráp và kiểm tra mạch loa sub đòi hỏi sự cẩn thận và kiến thức cơ bản về điện tử. Dưới đây là hướng dẫn chi tiết giúp bạn thực hiện quá trình này một cách hiệu quả.
5.1. Chuẩn bị linh kiện và dụng cụ cần thiết
Trước khi bắt đầu, hãy đảm bảo bạn đã chuẩn bị đầy đủ các linh kiện và dụng cụ sau:
- Linh kiện:
- Mạch công suất cho loa sub (ví dụ: mạch Class D TPA3116).
- Loa subwoofer phù hợp với công suất mạch.
- Biến áp nguồn đáp ứng yêu cầu điện áp và dòng điện của mạch.
- Tụ điện, cuộn cảm và điện trở theo thiết kế mạch.
- Dây dẫn chất lượng tốt.
- Jack kết nối âm thanh (RCA hoặc XLR tùy theo thiết bị).
- Dụng cụ:
- Mỏ hàn và thiếc hàn.
- Đồng hồ vạn năng để đo điện áp và kiểm tra kết nối.
- Tua vít, kìm cắt và kìm tuốt dây.
- Băng keo cách điện.
- Bộ dụng cụ kiểm tra âm thanh (nếu có).
5.2. Các bước lắp ráp mạch công suất và phân tần
Thực hiện theo các bước sau để lắp ráp mạch loa sub:
- Lắp ráp mạch công suất:
- Đặt mạch công suất trên bề mặt phẳng và sạch.
- Kết nối biến áp nguồn với mạch, đảm bảo đúng cực và điện áp yêu cầu.
- Nối dây từ đầu ra của mạch công suất đến loa subwoofer, chú ý phân biệt cực dương (+) và âm (-).
- Lắp ráp mạch phân tần:
- Kết nối các tụ điện, cuộn cảm và điện trở theo sơ đồ mạch phân tần đã thiết kế.
- Đảm bảo các mối hàn chắc chắn và không bị chạm chập.
- Nối mạch phân tần giữa mạch công suất và loa sub để lọc tần số phù hợp.
- Hoàn thiện kết nối:
- Kết nối đầu vào âm thanh từ nguồn (như ampli hoặc mixer) đến mạch công suất qua jack kết nối.
- Kiểm tra lại tất cả các kết nối, đảm bảo không có mối hàn lỏng hoặc sai cực.
5.3. Kiểm tra và hiệu chỉnh mạch sau khi lắp ráp
Sau khi hoàn thành lắp ráp, tiến hành kiểm tra và hiệu chỉnh như sau:
- Kiểm tra nguồn điện:
- Bật nguồn và sử dụng đồng hồ vạn năng để đo điện áp tại các điểm quan trọng, đảm bảo đúng với thiết kế.
- Kiểm tra xem mạch có hoạt động ổn định, không có hiện tượng quá nhiệt hoặc chập cháy.
- Kiểm tra tín hiệu âm thanh:
- Phát tín hiệu âm thanh từ nguồn và kiểm tra loa sub có phát ra âm thanh rõ ràng, không bị méo tiếng.
- Điều chỉnh các nút chỉnh trên mạch công suất (như gain, tần số cắt) để đạt chất lượng âm thanh mong muốn.
- Hiệu chỉnh mạch phân tần:
- Đảm bảo mạch phân tần hoạt động đúng, chỉ cho phép dải tần số thấp đi qua loa sub.
- Nếu cần, thay đổi giá trị tụ điện hoặc cuộn cảm để điều chỉnh tần số cắt phù hợp.
- Kiểm tra tổng thể:
- Nghe thử nhiều loại nhạc với dải tần khác nhau để đảm bảo loa sub tái tạo âm trầm tốt.
- Kiểm tra xem có hiện tượng nhiễu, rè hoặc âm thanh không mong muốn và khắc phục nếu có.
Việc lắp ráp và kiểm tra mạch loa sub đòi hỏi sự tỉ mỉ và kiên nhẫn. Hãy đảm bảo tuân thủ các nguyên tắc an toàn điện và nếu không tự tin, nên nhờ sự hỗ trợ từ người có kinh nghiệm.

6. Lưu ý khi thiết kế và sử dụng mạch loa sub
Việc thiết kế và sử dụng mạch loa sub đòi hỏi sự cẩn trọng và hiểu biết sâu về các yếu tố kỹ thuật để đảm bảo hiệu suất và độ bền của hệ thống âm thanh. Dưới đây là một số lưu ý quan trọng:
6.1. Chọn linh kiện phù hợp với công suất yêu cầu
- Lựa chọn mạch công suất: Chọn mạch công suất có khả năng đáp ứng mức công suất của loa sub. Ví dụ, mạch công suất Class D TPA3116 có thể cung cấp công suất lên đến 100W, phù hợp cho nhiều ứng dụng âm thanh khác nhau.
- Chọn loa subwoofer: Đảm bảo loa sub có trở kháng và công suất phù hợp với mạch công suất để tránh hiện tượng quá tải hoặc méo tiếng.
6.2. Đảm bảo an toàn điện và bảo vệ loa
- Kiểm tra kết nối: Đảm bảo tất cả các kết nối đều chắc chắn và đúng cực để tránh chập điện hoặc hư hỏng thiết bị.
- Sử dụng nguồn điện phù hợp: Đảm bảo nguồn điện cung cấp đáp ứng yêu cầu về điện áp và dòng điện của mạch công suất để tránh quá tải hoặc hỏng hóc.
- Bảo vệ loa: Tránh điều chỉnh âm lượng quá cao, có thể gây hỏng màng loa hoặc giảm tuổi thọ của thiết bị.
6.3. Kiểm tra chất lượng âm thanh và hiệu suất hoạt động
- Điều chỉnh âm lượng hợp lý: Âm lượng quá lớn có thể khiến âm bass trở nên nặng nề, trong khi âm lượng quá nhỏ sẽ không nghe thấy âm thanh của loa trầm. Điều chỉnh âm lượng sao cho âm bass hòa quyện với tổng thể âm nhạc.
- Vị trí đặt loa: Đặt loa sub ở vị trí phù hợp trong phòng để tối ưu hóa hiệu suất âm thanh, tránh hiện tượng cộng hưởng hoặc nhiễu âm.
- Kiểm tra và hiệu chỉnh: Sử dụng các thiết bị đo lường để kiểm tra đáp ứng tần số và điều chỉnh mạch phân tần, đảm bảo loa sub tái tạo âm trầm chính xác và mạnh mẽ.
Tuân thủ các lưu ý trên sẽ giúp bạn thiết kế và sử dụng mạch loa sub hiệu quả, mang lại trải nghiệm âm thanh chất lượng cao và kéo dài tuổi thọ cho thiết bị.

7. Kết luận
Việc thiết kế và sử dụng mạch loa sub đòi hỏi sự hiểu biết sâu sắc về các thành phần và nguyên lý hoạt động của chúng. Bằng cách lựa chọn linh kiện phù hợp, đảm bảo an toàn điện và kiểm tra chất lượng âm thanh, bạn có thể tạo ra một hệ thống âm thanh mạnh mẽ và bền bỉ. Hãy luôn tuân thủ các hướng dẫn kỹ thuật và lưu ý khi lắp ráp và sử dụng mạch loa sub để đạt được hiệu suất tối ưu và trải nghiệm âm thanh tuyệt vời.

Khám phá cách thiết kế mạch công suất cho loa sub điện qua video hướng dẫn chi tiết, dễ hiểu từ A-Z. Video phù hợp cho những ai mới bắt đầu và muốn hiểu rõ về sơ đồ mạch loa sub.
Mạch Công Suất Loa SUB Điện - Hướng Dẫn Chi Tiết Từ A-Z Cho Người Mới






















Viết đánh giá
Đánh giá